专注企业安全
当前位置:
公网安[2025]1846号文关于对网络安全等级保护有关工作事项进一步说明的函原文
来源: | 作者:众云信安 | 发布时间: 2025-07-07 | 930 次浏览 | 🔊 点击朗读正文 ❚❚ | 分享到:
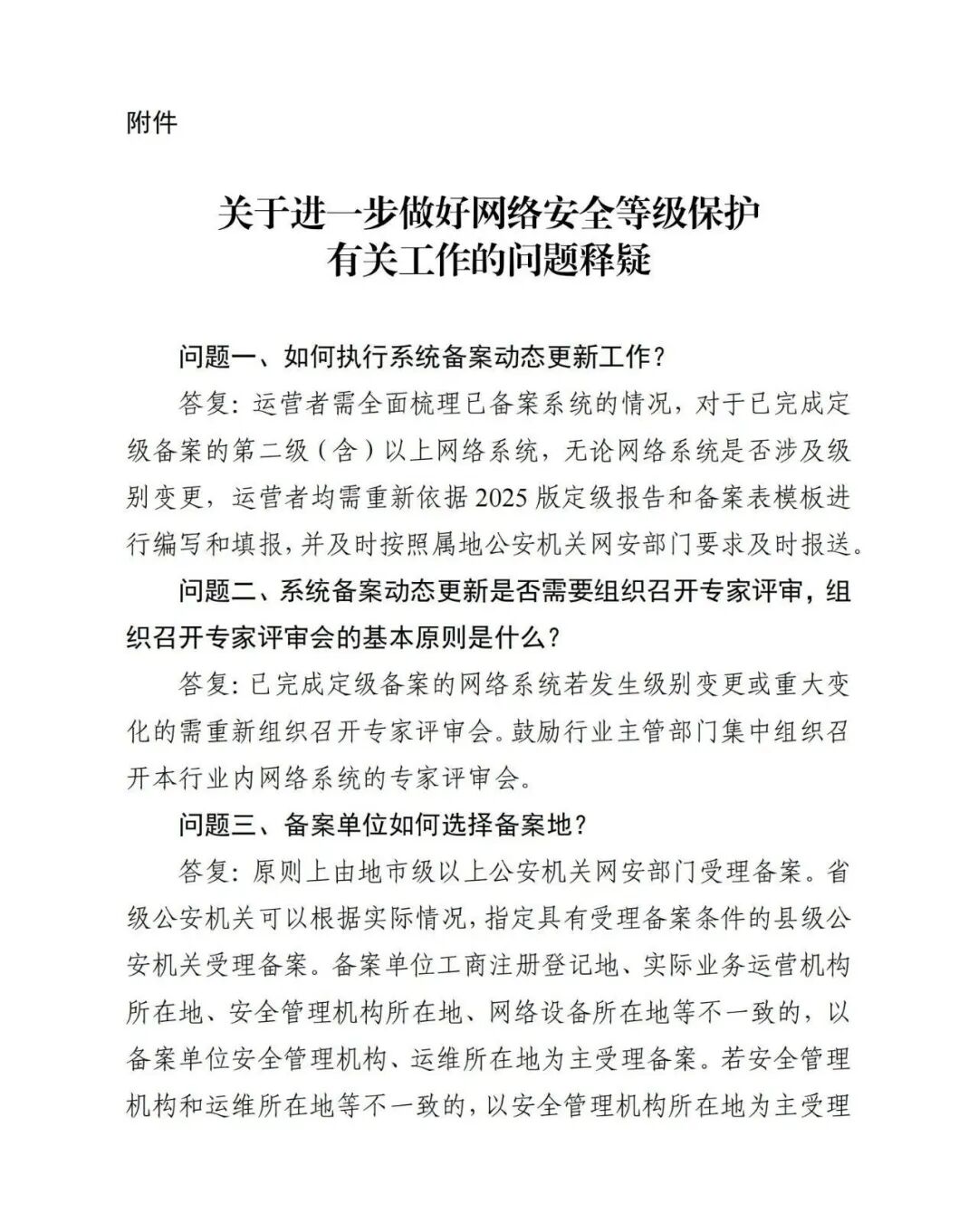
关于网络安全等级保护有关工作事项进一步说明的函附件是关于进一步做好网络安全等级保护有关工作的问题释疑

关于对网络安全等级保护有关工作事项进一步说明的函原文如下:

图片


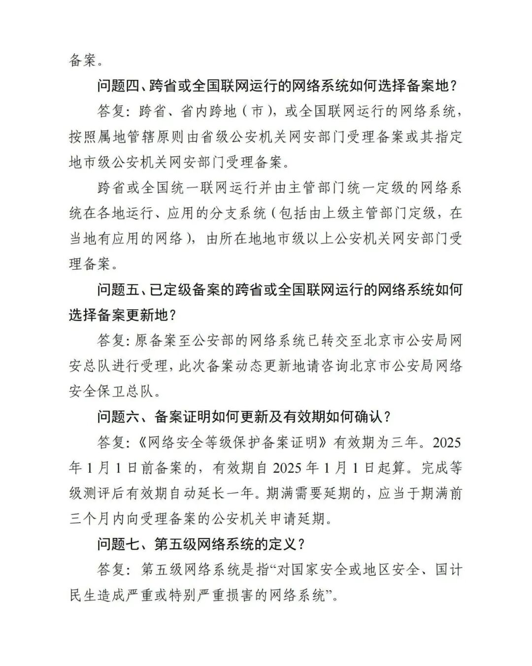
附件:关于进一步做好网络安全等级保护有关工作的问题释疑如下

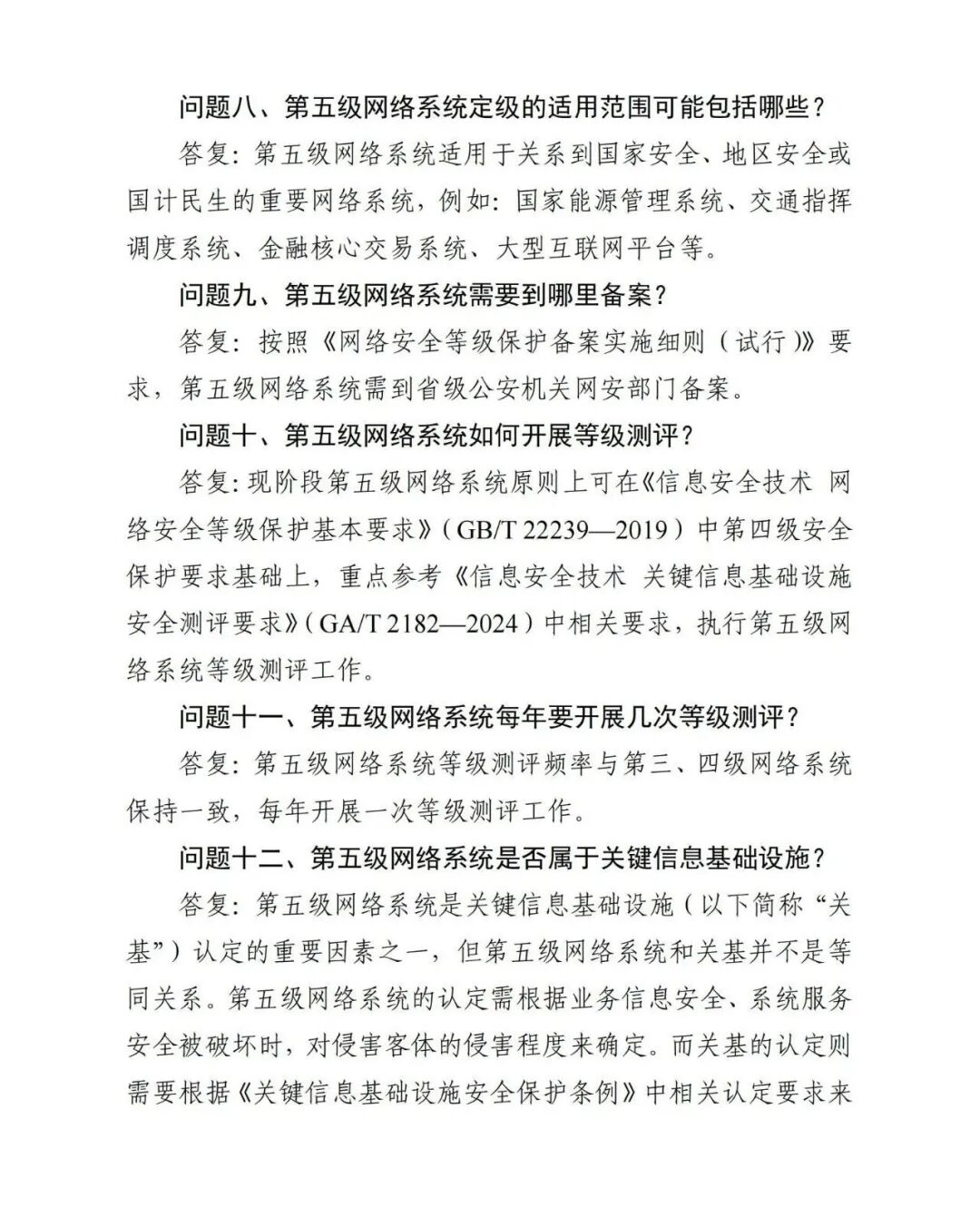
图片

图片

图片

图片


图片


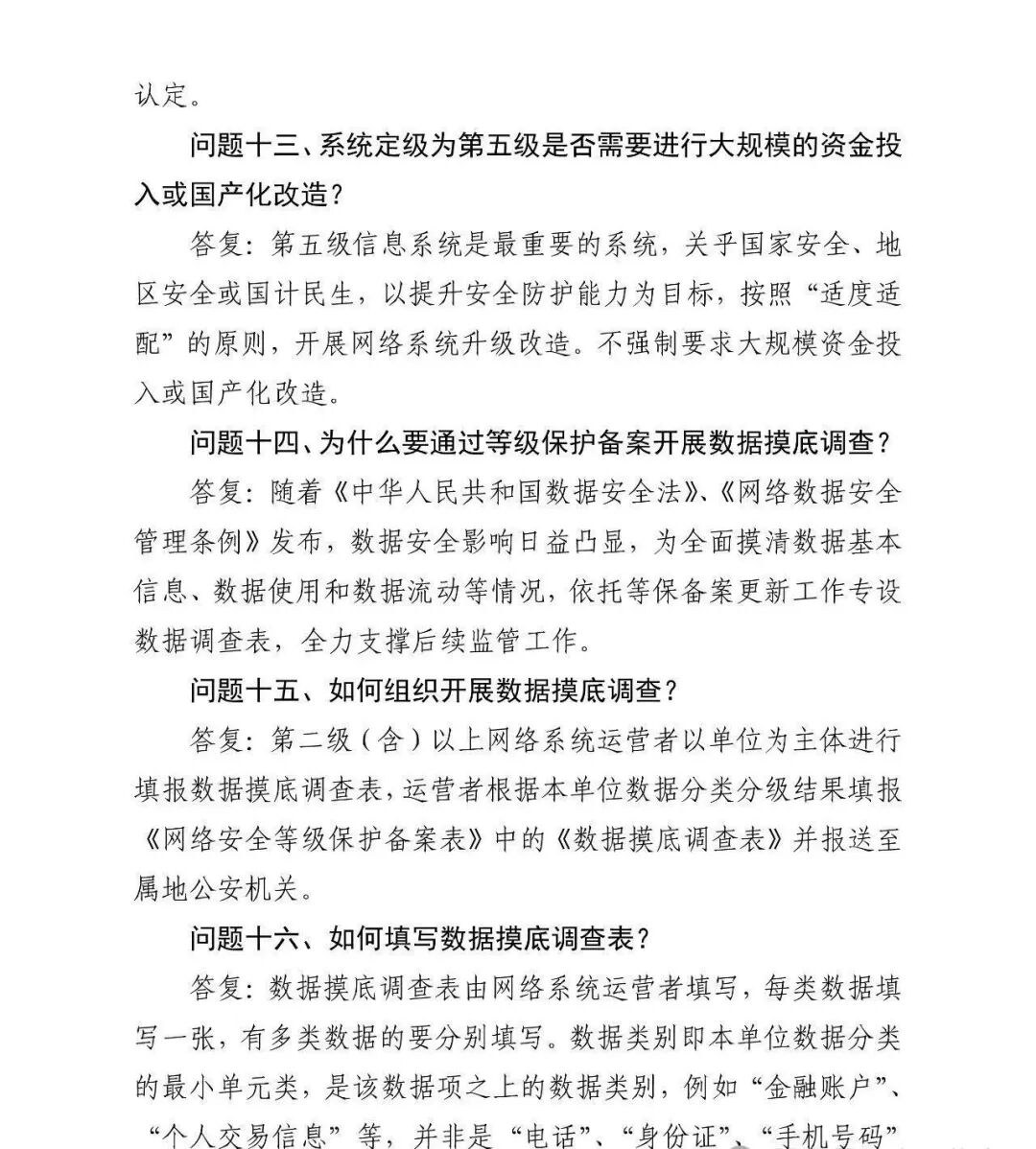
图片


图片

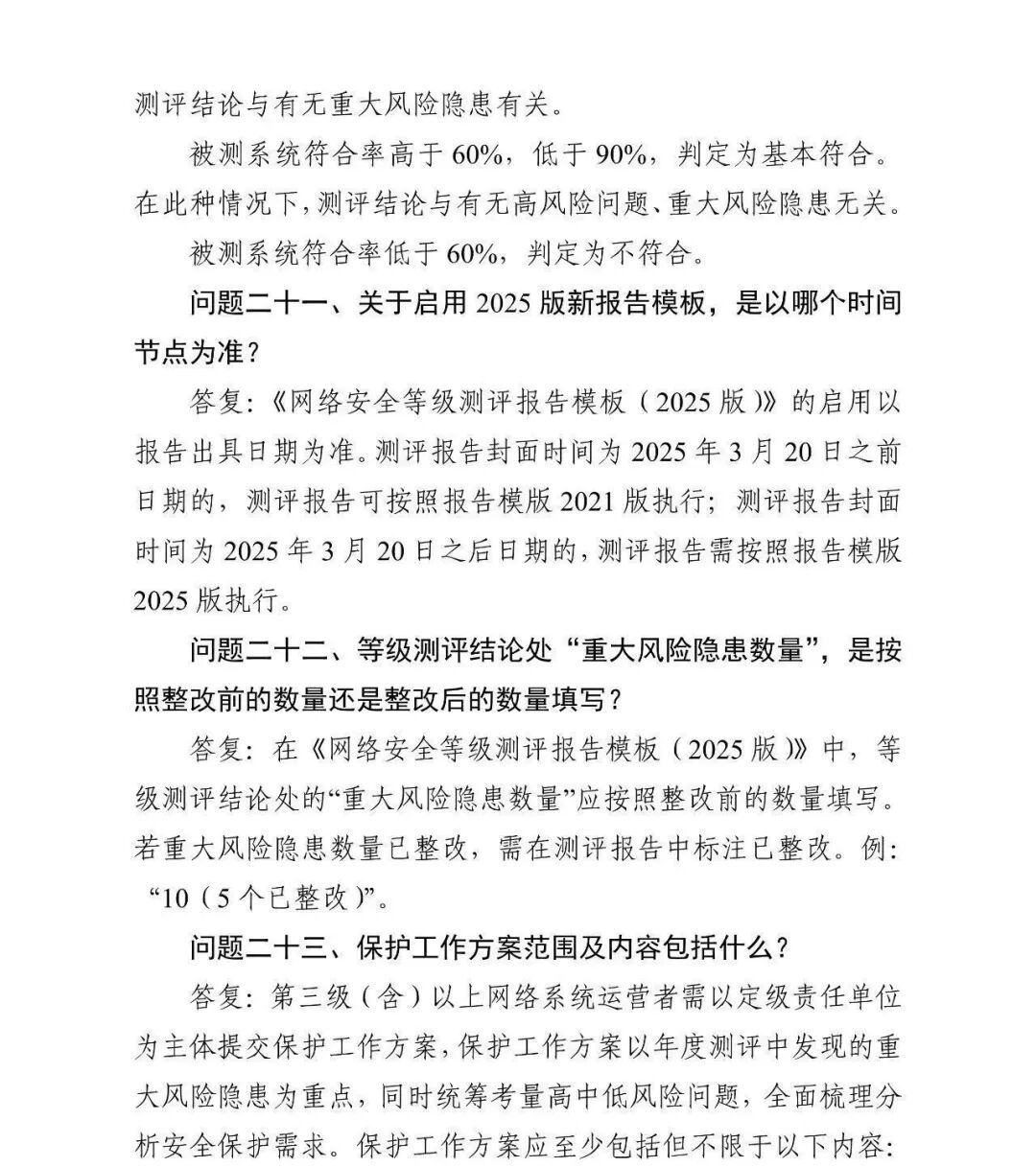
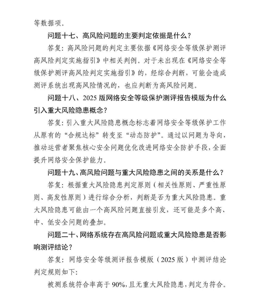
声明:本文系转载公安部十一局官方文件内容,仅用于公益宣传。文件的解释权及法律责任归发文机关所有,若需进一步核实请通过官方渠道查询,如有侵权请联系删除。